山西省醫用耗材談判結果公布:強生、威高、巴德…
醫藥網1月8日訊
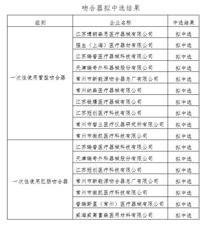
1、多家知名械企擬中選
近日,山西省藥械集中競價采購網發布《關于公示山西省醫用耗材(疝補片、醫用膠片、吻合器)集中帶量采購擬中選結果的通知》。
據賽柏藍器械梳理,本次帶量采購擬中選包含多家知名械企,其中:
吻合器擬中選結果包括強生、威高、天津瑞奇等械企;
醫用膠片擬中選結果包括富士、柯尼達、銳珂等械企;
腹股溝疝補片擬中選結果包括強生、巴德等械企。
據了解,2020年12月4日,山西省藥械集中競價采購網發布《關于發布山西省醫療機構組團聯盟醫用耗材(疝補片、醫用膠片、吻合器)集中帶量采購文件的公告》。
上述帶量采購文件顯示,參與談判議價的主體包括全省有采購需求的公立醫療機構,軍隊醫療機構、醫保定點非公立醫療機構自愿參加。
對于采購量,山西省明確表示將以全省有采購需求的公立醫療機構年采購量的70%進行以量換價。其中疝補片采購量3086張、吻合器采購量8920把、醫用膠片采購量為9393457張,總采購量將為9405463個。
值得注意的是,本次集采中選的規則選用“最低價中標法”,產品報價由低到高確定擬中選產品。其中如果出現末位報價相同導致擬中選產品超過規定數量的,將按照2019年全省醫療機構采購量的占比進行排序,占比高的產品優先中選。
根據帶量采購文件,吻合器和醫用膠片類耗材競價中報價最高的企業,如同意以不高于本組最低企業報價的價格供應山西市場,重新報價后可申請列入相應競價組的擬中選產品,價格排序為本組最后一位。
2、曾降價97%
據了解,在此之前,2020年12月3日,山西省醫保局官微發布消息顯示,將全面開展市域聯盟低值耗材集中帶量采購試點工作。
2020年9月以來,山西省醫保局指導各市組建三個市域聯盟開展低值醫用耗材集中帶量采購,分別為:太原、晉中、忻州、呂梁4市組成“中片”市域聯盟;大同、朔州、陽泉3市組成“北片”市域聯盟;臨汾、運城、長治、晉城4市組成“南片”市域聯盟。
三個聯盟采購品種包括一次性使用無菌注射器、一次性使用真空采血管、一次性使用吸氧管、預充式導管沖洗器、一次性導尿管、一次性導尿包、病毒采樣器、樣本釋放劑、全自動核酸提取試劑等9種低值醫用耗材。
截至目前,臨汾等4市區域聯盟已公布了3類品種5個規格產品的中選結果,平均降幅達67.08%。
對于本次談判吻合器,據賽柏藍器械統計,目前已有重慶、貴州、云南、河南、江蘇、山西、湖南7省對吻合器進行帶量采購。
去年12月1日,根據新華日報消息,江蘇省完成第四輪公立醫療機構醫用耗材聯盟帶量采購,11月30日,經過一天的談判,最終膠片平均降幅49.62%,最高降幅77.32%,吻合器平均降幅83.93%,最高降幅96.29%,預計全省一年可節約采購資金6.94億元。
其中兩千多元的直線型吻合器一下降到一百多元,四五千元的痔吻合器降到兩三百元。
去年8月13日,重慶市醫保局發布《關于公示重慶市貴州省云南省河南省醫用耗材聯合帶量采購擬中選結果的通知》,公示吻合器、補片、膠片三大類耗材的擬中選結果。
最終平均降幅達64.77%,最高降幅為97.76%,其中吻合器18個分組,31個產品確定為擬中選產品,平均降幅達73.13%,最高降幅為97.76%。
附件:



【來源:賽柏藍器械】

相關閱讀
- 最新排名出爐:2020全球頂級醫療企業TOP102021-02-05
 - 知名械企分食170億市場:美敦力、史賽克、威高...2021-01-12
 - 第二輪全國耗材集采名單公布:美敦力、雅培、威高…2020-12-23
 - 大批骨科耗材最低價公布,史賽克、貝朗、威高...2020-12-15
 - 91.8萬個耗材編碼公布:強生、美敦力、威高…2020-12-11
 






