官方通知,非血管介入類耗材開始降價
介入類耗材集采再擴圍,非血管介入、神經介入、外周介入相繼入局。
01泌尿介入、運動醫學類耗材,即將降價
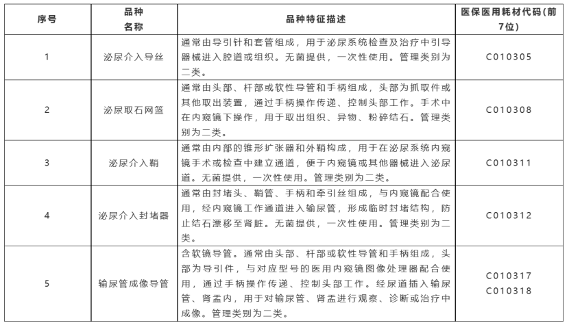
近日,深圳市公共資源交易中心發布《關于開展泌尿介入導絲等五類醫用耗材產品信息維護的通知》,開展泌尿介入導絲、泌尿取石網籃、泌尿介入鞘、泌尿介入封堵器、輸尿管成像導管等五類醫用耗材信息維護。

《通知》指出,企業須填報深圳地區公立醫療機構最低銷售價格信息(銷售周期在2022年3月1日至2023年2月28日)并提供相應證明材料(合同、發票等),須含銷售價格、醫療機構等主要信息并做明顯標注;
銷售周期內未在深圳市公立醫療機構有銷售記錄的產品,填寫1家深圳市外三級公立醫療機構的最低銷售價格信息。深圳市內和市外均無銷售價格的產品,按要求提供相關承諾。
具體產品范圍如下:

3月1日,深圳公共資源交易中心還發布了帶線錨釘、非帶線錨釘、界面固定釘、可調式固定板、不可調式固定板、半月板修復系統等六類醫用耗材的信息維護通知。

根據相關通知,以上信息維護均是為后續的價格談判做準備。
2021年,深圳市醫保局發布《關于進一步完善醫用耗材分類集中采購支持深圳陽光平臺開展價格談判的通知》,其中談到,常態化開展醫用耗材價格談判。原則上以產品的平臺掛網參考限價和醫療機構現行最低采購價的低值作為價格談判基準價。根據不同醫用耗材品種特性,按產品分別制定談判目標價格,談判目標價格應當予以保密。
此外,建立平臺醫用耗材價格優勢專區,價格談判成功產品于專區掛網。
02介入類耗材進入“降價年”
根據截至目前已經公布的集采計劃,2023年的帶量采購沖擊波的“輻射圈”正不斷擴大。
河北省將牽頭三明聯盟開展20種耗材帶量采購,具體涉及可吸收血管結扎夾、一次性活檢針、一次性使用輸尿管導引鞘、血管鞘、免打結縫合線、房間隔缺損封堵器、造影導管、Y接頭、角膜塑形用硬性透氣接觸鏡(夜戴型)、人工骨填充材料、一次性使用無菌外周血管內藥物涂層球囊、顱內支架、動脈瘤夾、心臟固定器(穩定器)、一次性使用溫度傳感器、一次性使用血氧飽和度傳感器、泌尿取石網籃、一次性使用高壓造影注射器及附件、一次性壓力延長管、醫用干式膠片等20種醫用耗材。
其中包括,用于泌尿外科手術中,便于內窺鏡等器械進入泌尿道的一次性使用輸尿管導引鞘,用于配合內窺鏡抓取結石以及其他異物的泌尿取石網籃。
除非血管介入類的泌尿介入耗材外,河北牽頭的此次集采中還包括外周介入類耗材一次性使用無菌外周血管內藥物涂層球囊,以及神經介入類耗材顱內支架、動脈瘤夾。
此外,河南省此前宣布,組建覆蓋河南、河北、山西、內蒙古、遼寧、吉林、黑龍江、安徽、福建、江西、山東、湖南、廣東、廣西、海南、貴州、云南、西藏、陜西、甘肅、青海、寧夏、新疆和新疆生產建設兵團等二十四省(自治區、兵團)的三個省際聯盟,擬對血液透析類、神經外科類、神經介入類、外周介入類、通用介入類和人工耳蝸等六類醫用耗材開展集中帶量采購,其中神經介入、外周介入類耗材帶量采購擬有18省參與。
今年1月,國家聯采辦組織開展耗材信息維護,其中包含介入類耗材。
不難看出,帶量采購的輻射范圍,已經從國產化程度相對較高的心血管介入類耗材,逐漸擴大到更多血管介入、非血管介入類耗材領域。
灼識咨詢數據顯示,我國非血管介入手術無源耗材市場規模由2016年139億元增至2021年264億元,年均復合增長率為13.7%,預計2022年我國非血管介入手術無源耗材市場規模將達308億元。整體來看,非血管介入類耗材市場仍由外資企業主導,進口產品占據九成左右市場。
神經介入和外周介入領域,在冠脈介入遭遇集采后一度受到資本市場的關注。彈簧圈等部分耗材的國產占比有所提升,但仍有許多國產產品仍處于研發階段。
橫向對比來看,一般國產占比較低的耗材領域中開展的集采,降幅相對和緩。不過經歷大規模帶量采購后,降價在所難免。陣痛之前,留給企業的時間窗口不多了。
【來源:賽柏藍器械 】

相關閱讀
- 14大耗材品種進入降價期2024-10-12
 - 介入類耗材集采啟動2024-08-12
 - 介入類耗材集采來了2024-07-23
 - 國產占比僅一成!14省耗材集采密集啟動2023-03-30
 - 剛剛 | 官方發文:口腔耗材帶量采購來了2021-11-22
 






